CTE-Matched Substrate & Plating Selection for High-Temp PCBs
In high-temperature environments (>150℃), CTE mismatch causes plating cracks and solder joint failures. A Z-axis CTE difference >5ppm/℃ leads to 90% solder crack risk after 200 thermal cycles (-55℃~175℃). This guide details selection strategies through material analysis, matching models, and validation data.
1. CTE Mismatch Mechanisms
1.1 Thermal Stress Model
Interlayer stress (σ):
Where:
-
: ElastIC modulus (GPa)
-
: Poisson's ratio
-
: CTE difference (ppm/℃)
-
: Temperature swing (℃)
Critical Threshold: Microcracks form when > 120MPa
1.2 Failure Modes
| Failure Type | CTE Mismatch | Symptom | Microscopic Feature |
|---|---|---|---|
| Plating Crack | >8ppm/℃ | PTH Barrel Fracture | 45° Oblique Cracks (SEM) |
| Solder Joint Failure | >6ppm/℃ | BGA Ball Lift-off | IMC Layer Fracture |
| Delamination | >10ppm/℃ | Z-Axis Blistering | >5% Delam Area (C-SAM) |
2. Substrate Selection
2.1 High-Temp Material CTE
| Material | XY-CTE (ppm/℃) | Z-CTE (ppm/℃) | Tg (℃) | Temp Limit |
|---|---|---|---|---|
| FR-4 (Standard) | 14-16 | 50-70 | 130-140 | <130℃ |
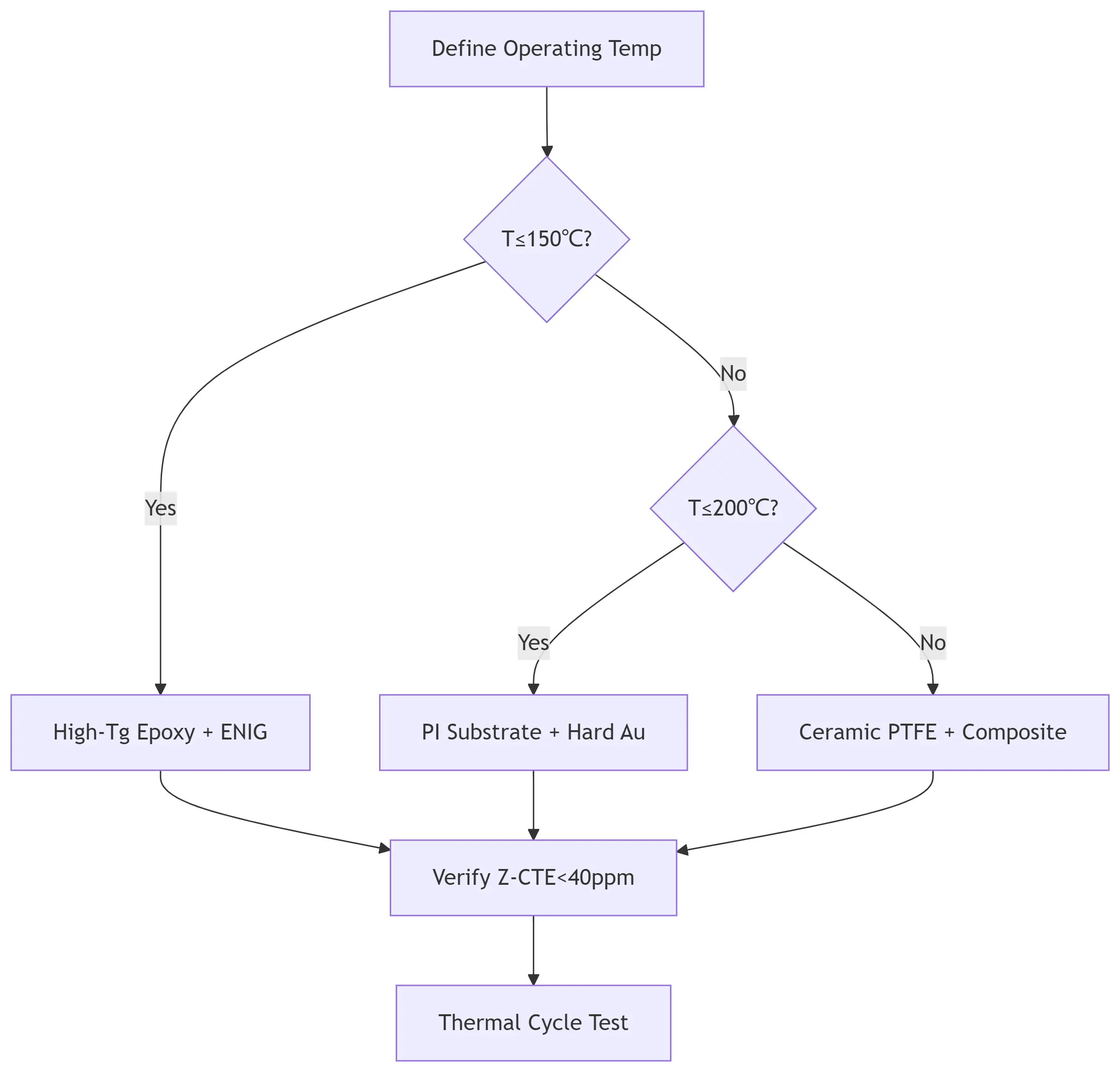
| High-Tg Epoxy | 12-14 | 40-45 | 170-180 | 150℃ |
| Polyimide (PI) | 12-15 | 35-40 | >250 | 200℃ |
| Ceramic-Filled PTFE | 10-12 | 25-30 | >300 | 250℃ |
| Metal Core (Al) | 23 (Al) | 12 (Insul.) | N/A | Thermal Priority |
2.2 Substrate-Plating CTE Matrix
| Plating Type | CTE (ppm/℃) | Recommended Substrate | Risk Level |
|---|---|---|---|
| ENIG | 13-15 | PI/PTFE | ★☆☆ (Low) |
| Immersion Ag | 19-22 | High-Tg Epoxy | ★★☆ (Med) |
| Immersion Sn | 23-26 | Metal Core | ★★★ (High) |
| Electroplated Hard Au | 14.2 | Ceramic PTFE | ★☆☆ (Low) |
3. Plating Optimization
3.1 Composite Plating Structure (Fig.2)
PTH Hole Solution:
-
Electroless Ni: CTE 13.5ppm/℃ (8wt% P)
-
Transition Layer: Nanocrystalline Ni (CTE 10.5ppm/℃)
-
SuRFace Layer: Hard Au (CTE 14.2ppm/℃)
Result: Z-axis CTE gradient <3ppm/℃
3.2 Key Process Parameters
| Process | Parameter | CTE Impact Mechanism |
|---|---|---|
| Electroless Ni | P Content 8±0.5wt% | ∓0.8ppm/℃ per ±1% P |
| Electroplated Cu | Current Density 1.5ASD | Columnar Grain CTE +15% |
| Annealing | 150℃×2h (N₂) | Stress Relief, CTE -8% |
4. Validation & Case Study
4.1 Thermal Cycling Data (-55℃↔175℃)
| Material Stack | Failure Rate @500cyc | Failure Location |
|---|---|---|
| FR-4 + Immersion Sn | 100% | BGA Joint Interface |
| PI Substrate + ENIG | 12% | PTH Microcracks |
| Ceramic PTFE + Composite | 0% | No Failure |
4.2 Mars Rover PSU Module
-
Environment: -120℃~+125℃ (Diurnal Cycle)
-
Materials:
-
Substrate: Ceramic-Filled PTFE (Z-CTE=28ppm/℃)
-
Plating: Ni/Hard Au Composite (CTE=12.8ppm/℃)
-
-
Results:
-
PTH Resistance Change <2% after 3000 cycles
-
Zero Microcracks (SEM, Fig.3)
-
5. Selection Flowchart


PCB
FPC
Rigid-Flex
FR-4
HDI PCB
Rogers High-Frequency Board
PTFE Teflon High-Frequency Board
Aluminum
Copper Core
PCB Assembly
LED light PCBA
Memory PCBA
Power Supply PCBA
New Energey PCBA
Communication PCBA
Industrial Control PCBA
Medical Equipment PCBA
PCBA Testing Service
Certification Application
RoHS Certification Application
REACH Certification Application
CE Certification Application
FCC Certification Application
CQC Certification Application
UL Certification Application
Transformers, Inductors
High Frequency Transformers
Low Frequency Transformers
High Power Transformers
Conversion Transformers
Sealed Transformers
Ring Transformers
Inductors
Wires,Cables Customized
Network Cables
Power Cords
Antenna Cables
Coaxial Cables
Net Position Indicator
Solar AIS net position indicator
Capacitors
Connectors
Diodes
Embedded Processors & Controllers
Digital Signal Processors (DSP/DSC)
Microcontrollers (MCU/MPU/SOC)
Programmable Logic Device(CPLD/FPGA)
Communication Modules/IoT
Resistors
Through Hole Resistors
Resistor Networks, Arrays
Potentiometers,Variable Resistors
Aluminum Case,Porcelain Tube Resistance
Current Sense Resistors,Shunt Resistors
Switches
Transistors
Power Modules
Isolated Power Modules
DC-AC Module(Inverter)
RF and Wireless