Evaluating CAF Failure Risk via Ion Migration Rate Testing
2025-07-06
1. CAF Mechanism & Ion Migration
-
ElectrochemICal Path:
-
Ion Migration Rate (K):
-
: Dendrite length (μm)
-
: Test duration (h)
-
: Electric field (V/mm)
-
2. Test Standards & Acceleration Model
2.1 Accelerated Conditions
| Parameter | Standard | Acceleration Factor |
|---|---|---|
| Temp/Humidity | 85℃/85%RH | ↑10℃ → K↑2.5× |
| Bias Voltage | 50V DC | ↑10V → TTF↓40% |
| Electrode Spacing | 0.3mm | ↓0.1mm → Risk↑300% |
| Duration | 500h | -- |
2.2 Lifetime Prediction
-
Arrhenius Model:
-
: 0.8±0.1eV
-
: Voltage (V), ≈1.7
-
: Spacing (mm), ≈2.2
-
3. Test Structure Design
| Structure | Standard | Sensitivity |
|---|---|---|
| Comb Electrodes | IPC-650 2.6.25 | Detect >10⁸Ω ΔR |
| Via-to-Via | IEC 61189-5 | SIMulates interlayer CAF |
| Serpentine Trace | JIS C 6471 | Detects <50μm dendrites |
| Interdigitated | IPC-B-52A | 0.1pA leakage resolution |
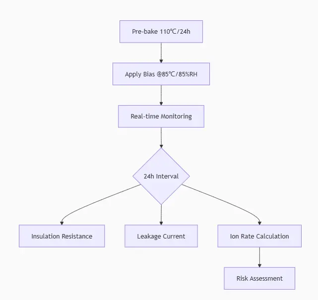
4. Test Procedure

4.1 Key Parameters
| Parameter | Failure Threshold | Instrument |
|---|---|---|
| Insulation R | <10⁶Ω | Hi-R meter (±1%) |
| Leakage Current | >10μA | pA SourceMeter (0.1fA res) |
| Migration Rate K | >0.05μm²/V·s | Calculated from ΔL/Δt/E |
5. Risk Classification
| K Value | Risk Level | Life Expectancy@50V | Action |
|---|---|---|---|
| <0.01 | Safe (Green) | >15 years | Normal use |
| 0.01~0.05 | Warning (Yellow) | 5~15 years | Enhanced monitoring |
| 0.05~0.10 | High Risk (Orange) | 1~5 years | Material/design change |
| >0.10 | Critical (Red) | <1 year | Immediate replacement |
6. Material & Process Improvements
| Factor | Optimization | K Reduction |
|---|---|---|
| Resin System | Epoxy → Cyanate Ester | ↓70% |
| Glass Treatment | Silane coupling (1.5wt%) | ↓45% |
| Lamination | Vacuum press (≤1kPa) + step cure | ↓60% |
| Copper Foil | Ultra-low profile (Rz<2μm) | ↓35% |
7. Test Report Essentials
-
Migration Path Analysis: SEM/EDS dendrite composition (Cu/O>1:1 confirms CAF)
-
Leakage Current-Time Curve: Record first >1μA timepoint (t₀)
-
Acceleration Factor: Extrapolate 25℃/60%RH life from 85℃/85%RH data
-
Material CTI: Comparative Tracking Index (IEC 60112) >250V

PCB
FPC
Rigid-Flex
FR-4
HDI PCB
Rogers High-Frequency Board
PTFE Teflon High-Frequency Board
Aluminum
Copper Core
PCB Assembly
LED light PCBA
Memory PCBA
Power Supply PCBA
New Energey PCBA
Communication PCBA
Industrial Control PCBA
Medical Equipment PCBA
PCBA Testing Service
Certification Application
RoHS Certification Application
REACH Certification Application
CE Certification Application
FCC Certification Application
CQC Certification Application
UL Certification Application
Transformers, Inductors
High Frequency Transformers
Low Frequency Transformers
High Power Transformers
Conversion Transformers
Sealed Transformers
Ring Transformers
Inductors
Wires,Cables Customized
Network Cables
Power Cords
Antenna Cables
Coaxial Cables
Net Position Indicator
Solar AIS net position indicator
Capacitors
Connectors
Diodes
Embedded Processors & Controllers
Digital Signal Processors (DSP/DSC)
Microcontrollers (MCU/MPU/SOC)
Programmable Logic Device(CPLD/FPGA)
Communication Modules/IoT
Resistors
Through Hole Resistors
Resistor Networks, Arrays
Potentiometers,Variable Resistors
Aluminum Case,Porcelain Tube Resistance
Current Sense Resistors,Shunt Resistors
Switches
Transistors
Power Modules
Isolated Power Modules
DC-AC Module(Inverter)
RF and Wireless