PCBA Cloning


01
02
03
Focus on demand
Pay attention to market dynamics and increase investment in technology development to meet all customer requirements.
Tailored technical services
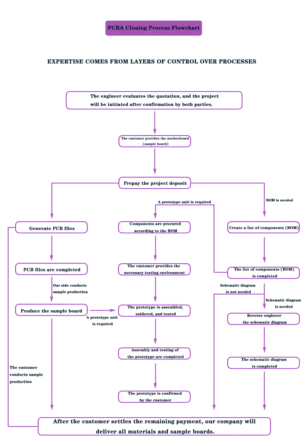
Efficient PCB customization services, capable of addressing defects and shortcomings in the original PCB design.
Professional technical team
90% of our technical staff have over 6 years of industry experience, and we have more than 20 specialized subdivisions, including PCB Design Department, Reverse R&D Department, Chip Decryption Department, Disassembly Department, etc.

04
05
06
Product Development
We offer a full range of services including PCB reverse engineering to create schematics, BOM lists, PCB board modifications, improving product functions, and secondary development.
One-stop Technical Services
We provide a comprehensive one-stop service including reverse engineering, customized design, debugging, testing, prototyping, production, and processing.
High-quality After-sales Service
Adhering to the philosophy of "Service First", we are committed to providing you with the best after-sales service in the entire industry.

PCB
FPC
Rigid-Flex
FR-4
HDI PCB
Rogers High-Frequency Board
PTFE Teflon High-Frequency Board
Aluminum
Copper Core
PCB Assembly
LED light PCBA
Memory PCBA
Power Supply PCBA
New Energey PCBA
Communication PCBA
Industrial Control PCBA
Medical Equipment PCBA
PCBA Testing Service
Certification Application
RoHS Certification Application
REACH Certification Application
CE Certification Application
FCC Certification Application
CQC Certification Application
UL Certification Application
Transformers, Inductors
High Frequency Transformers
Low Frequency Transformers
High Power Transformers
Conversion Transformers
Sealed Transformers
Ring Transformers
Inductors
Wires,Cables Customized
Network Cables
Power Cords
Antenna Cables
Coaxial Cables
Net Position Indicator
Solar AIS net position indicator
Capacitors
Connectors
Diodes
Embedded Processors & Controllers
Digital Signal Processors (DSP/DSC)
Microcontrollers (MCU/MPU/SOC)
Programmable Logic Device(CPLD/FPGA)
Communication Modules/IoT
Resistors
Through Hole Resistors
Resistor Networks, Arrays
Potentiometers,Variable Resistors
Aluminum Case,Porcelain Tube Resistance
Current Sense Resistors,Shunt Resistors
Switches
Transistors
Power Modules
Isolated Power Modules
DC-AC Module(Inverter)
RF and Wireless